注意!多只原油LOF集体停牌!释放哪些信号?

admin 2 0

注意!多只原油LOF集体停牌!释放哪些信号?-第1张图片-51吃大瓜

注意!多只原油LOF集体停牌!释放哪些信号?-第2张图片-51吃大瓜

  来源:期货日报

  近期,受国际油价剧烈波动影响,多只原油主题LOF基金二级市场交易价格显著高于基金份额净值,形成大幅溢价。为防范交易风险、保护投资者利益,相关基金接连发布公告并实施停牌。

注意!多只原油LOF集体停牌!释放哪些信号?-第3张图片-51吃大瓜

注意!多只原油LOF集体停牌!释放哪些信号?-第4张图片-51吃大瓜

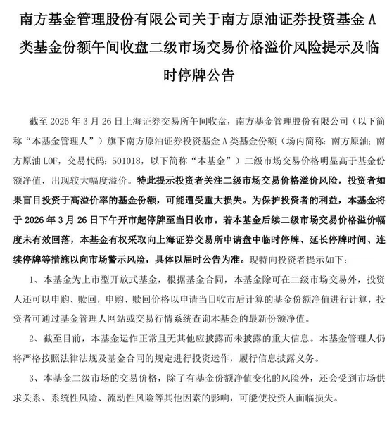
  嘉实基金、易方达基金、南方基金26日发布的公告显示,嘉实原油证券投资基金(QDII-LOF)(简称嘉实原油LOF)、易方达原油证券投资基金(QDII)(简称原油LOF易方达)、南方原油证券投资基金A类基金份额(简称南方原油LOF)等产品,二级市场交易价格明显偏离基金净值,溢价幅度持续处于高位。投资者若以高溢价买入基金份额,待溢价收敛后可能承受较大投资损失。为保护持有人利益,基金公司相继发布停牌公告与风险提示公告,相关原油LOF先后实施盘中临时停牌。

  3月26日午间,深交所发布公告,嘉实原油LOF、原油LOF易方达,因二级市场溢价幅度未回落,于当天下午开市起至收市实施临时停牌。此外,南方基金也发布公告,截至3月26日上交所午间收盘,南方原油LOF二级市场交易价格明显高于基金份额净值,出现较大幅度溢价,于当天下午开市起停牌至当日收市。

注意!多只原油LOF集体停牌!释放哪些信号?-第5张图片-51吃大瓜

注意!多只原油LOF集体停牌!释放哪些信号?-第6张图片-51吃大瓜

  据悉,上述原油LOF均为原油商品类QDII,投向为海外资产,其净值走势紧密跟踪国际原油期货价格的涨跌。

  原油LOF频繁发布溢价风险提示和停牌公告,在分析人士看来,明确释放了短期市场过热与情绪见顶的信号。据宝城期货能化高级研究员陈栋介绍,嘉实基金、易方达基金、南方基金的原油LOF溢价均超过30%,反映了场内资金看多情绪高涨,而非底层资产基本面好转。因QDII外汇额度耗尽、申购关闭,套利机制失效,资金只能场内抢筹,导致价格严重脱离底层资产的实际价值。

  “这种情绪溢价是中东地缘冲突引发的恐慌性追涨,相关原油LOF换手率、溢价率均处于历史极端水平。停牌是监管与基金公司为市场‘降温’,标志着短期市场情绪触顶、泡沫化风险极高。”陈栋说,历史数据显示,此类LOF溢价见顶后,常伴随底层资产估值大幅回调与溢价快速收敛,对原油期货价格构成短期利空信号。

  昨日,地缘政治风险再度上升,国际油价再度大幅上涨。

  看向原油市场基本面,据光大期货能源化工研究总监杜冰沁介绍,目前沙特阿拉伯、伊拉克、阿联酋和科威特合计减产规模已达880万桶/日,中东地区炼厂受影响的产能约为650万桶/日。值得注意的是,伊朗放行部分船只,开始对部分商船收取过境费,已有一些亚洲油轮获得通行。库存方面,本周美国商业原油库存和馏分油库存大幅增加,汽油库存减少,尽管原油加工量增加近260万桶,但净进口量也上升,原油库存连续5周上升。在地缘局势不明朗的情况下,预计原油系品种价格仍将维持高波动率。

  陈栋也表示,当前市场呈现“情绪退潮+基本面偏弱”共振的状态,短期宜严控仓位、回避高溢价LOF、严格设置止损线,等待情绪与价格企稳。

注意!多只原油LOF集体停牌!释放哪些信号?-第7张图片-51吃大瓜

抱歉,评论功能暂时关闭!