董事长“失联”!000752,一字跌停

admin 2 0

  炒股就看金麒麟分析师研报,权威,专业,及时,全面,助您挖掘潜力主题机会!

  【导读】ST深夜宣布,董事长罗希失联

  中国基金报记者 晨曦

  又有上市公司一把手“失联”!

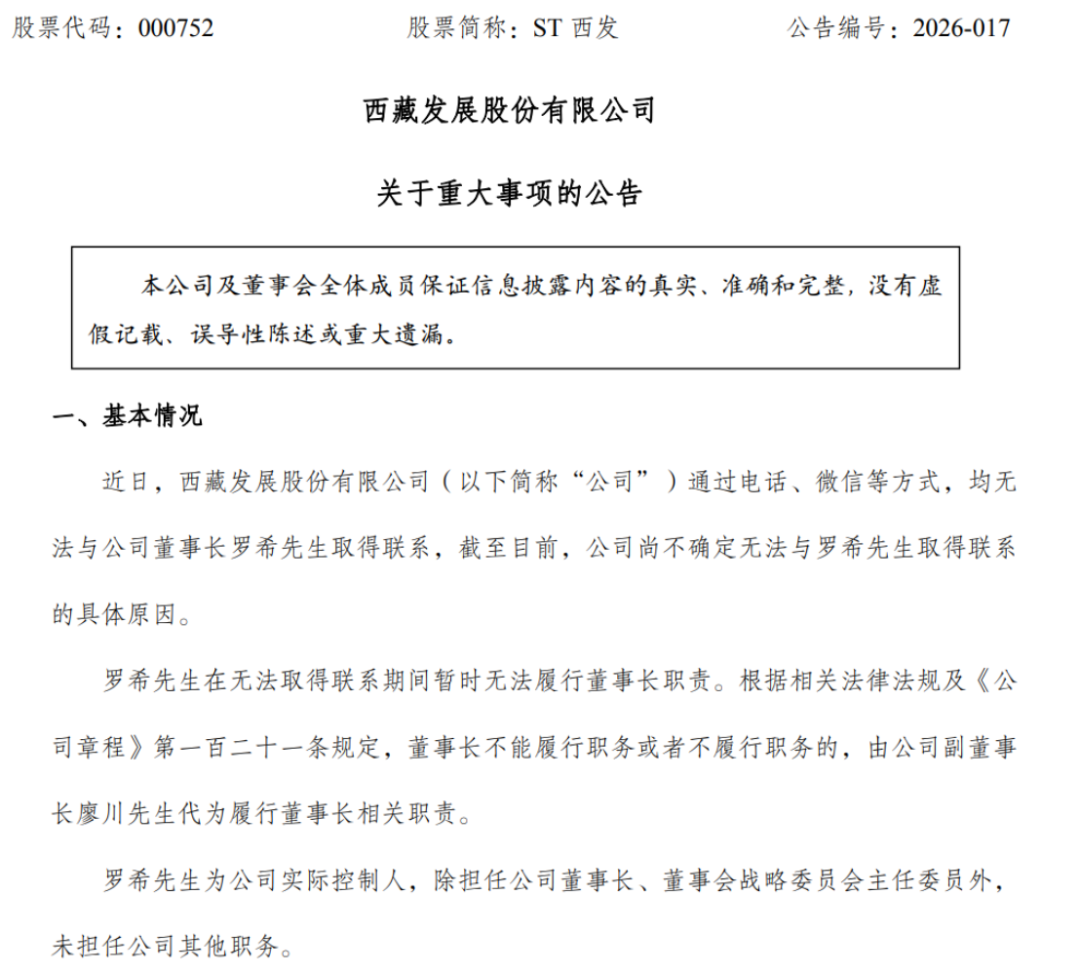
  4月2日深夜,ST西发(维权)公告称,其公司通过电话、微信等方式,均无法与公司董事长罗希取得联系,截至目前,公司尚不确定无法与罗希取得联系的具体原因。

董事长“失联”!000752,一字跌停-第1张图片-51吃大瓜

  ST西发表示,罗希在无法取得联系期间,暂时无法履行董事长职责。根据相关法律法规及《公司章程》规定,董事长不能履行职务或者不履行职务的,由公司副董事长廖川代为履行董事长相关职责。

  4月3日,ST西发开盘跌停,报9.19元/股。截至发稿,ST西发仍保持一字跌停状态。

董事长“失联”!000752,一字跌停-第2张图片-51吃大瓜

  值得一提的是,在此之前,4月1日—2日,ST西发已连续两日跌停。近期已有大量投资者追问:“放量下跌,有什么利空?”“可能有雷了吧?”“怎么跌停了?”

董事长“失联”!000752,一字跌停-第3张图片-51吃大瓜

  公开简历信息显示,罗希出生于1973年10月,硕士。2014年3月至今,罗希任四川花间堂酒店投资管理有限公司董事长;2016年4月至今任西藏信息产业股份有限公司董事长;2017年8月至今任西藏投资控股集团股份有限公司监事;2019年1月至今任西藏盛邦控股有限公司执行董事;2020年1月至今任西藏发展股份有限公司董事长;2020年5月至今任西藏拉萨啤酒有限公司董事长。

  目前,罗希通过旗下西藏盛邦控股有限公司持有ST西发3361.32万股,占上市公司总股本12.74%,为实际控制人。

  据ST西发介绍,罗希为公司实际控制人,除担任公司董事长、董事会战略委员会主任委员外,未担任公司其他职务。公司及子公司生产经营情况正常,高管团队已对日常经营管理相关事项做了妥善安排,该事项不会对公司董事会的运作和公司的正常经营产生重大影响。

  另外,ST西发提醒称,目前公司处于预重整阶段,公司仍在依法配合法院及临时管理人开展相关工作。公司能否进入重整程序尚存在不确定性,如果法院正式受理申请人对公司的重整申请且重整顺利实施完毕,将有利于改善公司的资产负债结构;但即使法院正式受理重整申请,后续仍然存在因重整失败而被宣告破产并被实施破产清算的风险。

  此前,ST西发于3月25日公告了重大资产重组进展,拟以现金方式购买嘉士伯国际有限公司所持有的拉萨啤酒50%的股权。截至公告披露日,公司正在进行拉萨啤酒财务数据的加期审计工作。

  关于上述重大资产重组事项,ST西发称,该次交易相关议案尚需提交股东会审议通过后才可实施,本次交易能否获得公司股东会审议通过及最终获得通过的时间均存在一定不确定性,敬请广大投资者理性投资,注意投资风险。

 

抱歉,评论功能暂时关闭!