财务造假 退市!A股一公司明起摘牌

admin 2 0

财务造假 退市!A股一公司明起摘牌-第1张图片-51吃大瓜

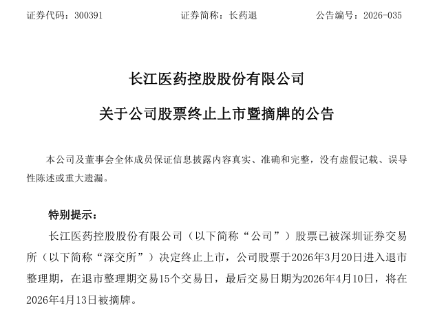
  4月12日晚,长药退发布公告称,公司股票已被深交所决定终止上市,于3月20日进入退市整理期,最后交易日期为4月10日,将在4月13日被摘牌。

财务造假 退市!A股一公司明起摘牌-第2张图片-51吃大瓜

  此前,长药退公告收到证监会作出的《行政处罚决定书》。经查, *ST长药连续三年虚增收入和利润,违反证券法律法规。证监会对上市公司责令改正,给予警告,并处以1000万元罚款。

  2020年11月,长药退通过支付现金方式收购湖北长江星医药股份有限公司(简称“长江星”)52.75%的股权。同年12月,长江星纳入长药退财务报表合并范围。长江星原实际控制人罗某等对长江星2020年至2022年净利润等指标进行了业绩承诺。上述收购完成后,罗某继续担任长江星董事长、总经理,全面负责长江星的经营管理工作。

  2021年至2023年,长江星子公司湖北长江源制药有限公司、湖北新峰制药有限公司制作虚假的入库单、出库单等,在没有发生真实销售业务的情况下确认收入,导致长药退2021年至2023年年度报告分别虚增营业收入21532.38万元、28373.66万元、23363.46万元,占当期对外披露营业收入的9.12%、17.57%、19.51%;虚增利润总额5640.14 万元、6337.52万元、4370.50万元,占当期对外披露利润总额绝对值的35.62%、88.23%、6.42%。同时,由于2022年对长江伟创中药城交易中心工程项目未合理确认损失,导致长药退2022年年度报告虚增利润总额455.24万元,占当期对外披露利润总额的6.34%。综上,长药退2021年至2023年年度报告存在虚假记载。

  Wind数据显示,截至4月10日,长药退股价为0.19元/股,今年以来累计跌幅达78.16%。

(文章来源:21世纪经济报道)

抱歉,评论功能暂时关闭!